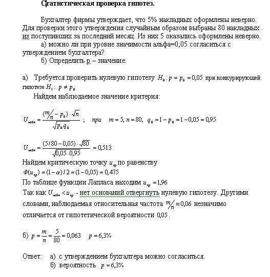
Цитата(nmgen @ 20.10.2010, 15:41)

p-значение-это наименьшая величина уровня значимости, при которой нулевая гипотеза отвергается для данного значения статистики критерия
Это так, я выделила слова, которые Вы не прочитали.
Цитата(nmgen @ 20.10.2010, 15:41)

следовательно вероятность отвержения гипотезы составляет 61%. Так?
Нет, не так. Попробуйте прочесть и понять верхнюю фразу ещё раз. А лучше весь текст по ссылке. Там всё понятно написано, объяснить проще вряд ли возможно.
Могу попробовать помочь понять верхнюю фразу. Вы получили p=0,61. Отвергается ли основная гипотеза (при данном значении U_набл) критерием с уровнем значимости (т.е. с вероятностью ошибки 1-го рода) alpha = 0,17? А критерием с alpha = 0,57? А критерием с alpha = 0,62? А с alpha = 0,05?
Возможно, стоит до этого ответить: если гипотеза отвергается критерием с маленьким уровнем значимости, будет ли она отвергаться критерием с бОльшим уровнем, или не обязательно? Подсказка: уровень значимости - это вероятность отвергнуть верную основную гипотезу. Это процент тех случаев, когда выборка отвечает основной гипотезе, а критерий отклоняет эту гипотезу - выборка кажется ему подозрительной. Увеличивая уровень значимости критерия, мы увеличиваем степень его подозрительности по отношению к основной гипотезе.
Помогт ли эти наводящие вопросы понять, что за число у Вас вышло, не знаю. Если нет - следует почитать и попробовать понять механизм проверки гипотез с самого начала.