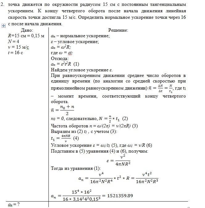
Правильно ли я вывела последнюю формулу. Нажмите для просмотра прикрепленного файла
В другом месте почему-то написана вот так Нажмите для просмотра прикрепленного файла (но ведь по сути радиусы должны взаимосокращаться)
И вообще удивляет такое большое значение (ответ). Возможна опечатка в скорости, может надо было 15 см/с, а не м/с