Помощь - Поиск - Пользователи - Календарь
Полная версия: Уравнения касательной и нормали к графику кривой > Дифференцирование (производные)
Образовательный студенческий форум > Высшая математика > Дифференцирование (производные)
lara3618
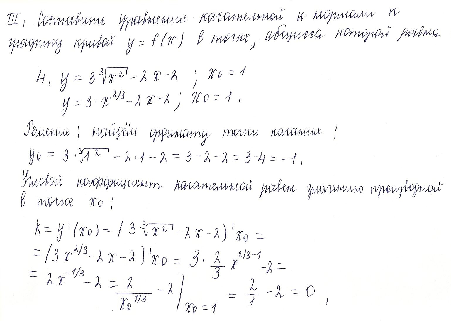
Посмотрите пожалуйста моё решение smile.gif Нажмите для просмотра прикрепленного файла
tig81
Похоже на правду.
Тролль
Это только начало решения.
Это текстовая версия — только основной контент. Для просмотра полной версии этой страницы, пожалуйста, нажмите сюда.
Русская версия Invision Power Board © 2001-2026 Invision Power Services, Inc.